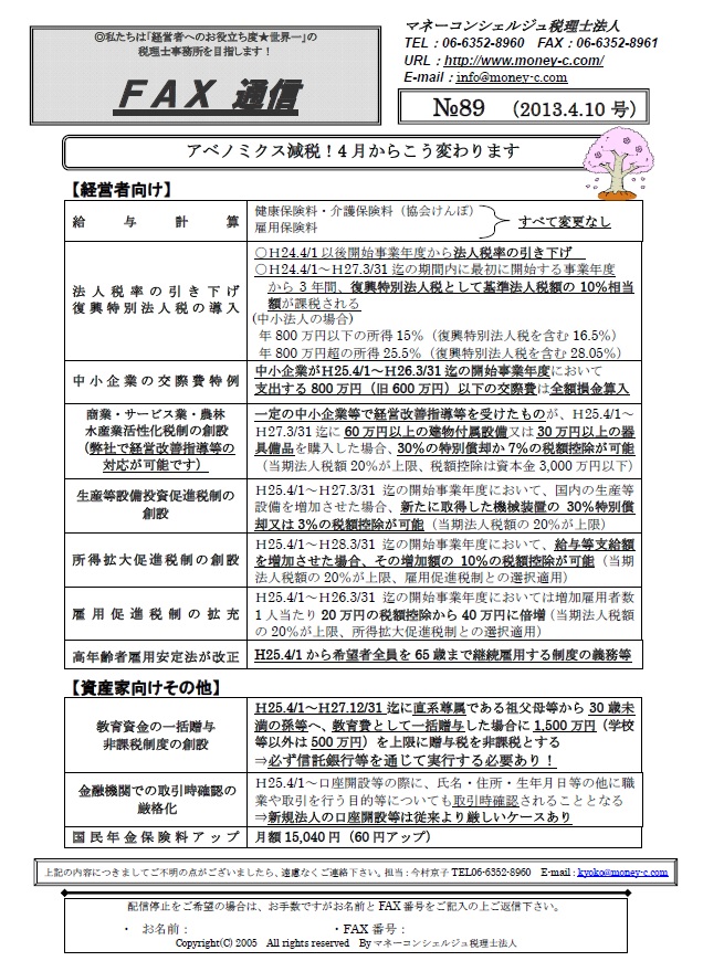
アベノミクス減税!4月からこう変わります
(注)執筆当時の法律に基づいて書いていますのでご利用は自己責任でお願いします。
【経営者向け】
・給与計算
・法人税率の引き下げ復興特別法人税の導入
・中小企業の交際費特例
・商業・サービス業・農林水産業活性化税制の創設(弊社で経営改善指導等の対応が可能です)
・生産等設備投資促進税制の創設
・所得拡大促進税制の創設
・雇用促進税制の拡充
・高年齢者雇用安定法が改正
【資産家向けその他】
・教育資金の一括贈与非課税制度の創設
・金融機関での取引時確認の厳格化
・国民年金保険料アップ
▼詳しくはこちら↓下記画像をクリック頂きますと、画像が大きくなります▼

FAX通信№89
━*\セミナー申込受付中/*━━━━━━━━━━━━━★彡
令和8年度(2026年度)税制改正
~中小企業・経営者・経理担当者に与える影響~
------ ------ ------ ------ ------ ------ ------ ------ ---
1.設備投資を「即時償却(100%償却)」出来る新制度とは?
2.【マンション投資節税】に、国税のメス!
3.越境EC経由の輸入品、TemuやSHEINに納税義務!?
4.≪年収の壁≫は結局どうなったの?影響は?
5.「トランプ関税」苦の中小企業に朗報!「大幅減税」新設
――――――――――――――――――――――――――――
▼日時:2026年1月14日(水)13:30~15:30
▼お申込み・詳細はコチラ↓
https://forms.gle/SuNkAMPTLBFpJVY29
━━━━━━━━━━━━━[会場・オンライン・録画配信]★彡
Copyright all rights reserved By マネーコンシェルジュ税理士法人
その他の最新税務関連ニュース
大阪税理士コラムのカテゴリー一覧
経営支援(認定支援機関・経営革新等支援機関) > 一覧
カテゴリー別
税務情報を「メール通信」「FAX通信」「冊子」でお届け。
中小企業の経営者及び総務経理担当者・相続関係者向けに、「知って得する」「知らないと損する」税務情報を、メルマガ、FAX、冊子の3種類の媒体でお届け。
配信日時などの詳細は下記をクリックしてご確認下さい。
※会計事務所の方はご遠慮頂いております。
今なら初回面談無料!
お気軽にお問い合せください。
0120-516-264受付時間 9:00~17:30(土日祝休)





